128x192x8bpp (256c) (Режим 256c поверх alco16c)

Postby нолька » 24 Feb 2008, 23:04

этому режиму уготована участь флешколора и точка. тему надо закрывать.
<alone> предлагаю тслабсу дать транк, но с условием чтобы он впилил туда спрайтотайлы, но не трогал атм
<LordVader> alone: яготов всосать срайты от тслабса )
<LordVader> атм режимы это пиздец
User avatar
нолька
рОвный
 
Posts: 1200
Joined: 08 Apr 2007, 20:12
Group: Registered users

Postby Black_Cat » 24 Feb 2008, 23:31

smile не, флешколор действительно убогий, а этот по сравнению с ним намного выгодней смотрится.. как небо и земля smile Если ещё палитра будет нормальная, то для означенных целей весьма неплохое приобретение приемлемо решающее текущие потребности. Вот по палитре и по оптимизации расстановки бит в байте - тут идеи нужны..
Last edited by Black_Cat on 24 Feb 2008, 23:38, edited 1 time in total.
"Очень трудно найти чёрную кошку в тёмной комнате... особенно, если её там нет.", "Forever!".
zx.clan.su - Soviet Union ZX Spectrum Community - форум посвящённый развитию Спека.
User avatar
Black_Cat
Не умею ничего делать, потому учу
 
Posts: 659
Joined: 17 Apr 2007, 13:19
Group: Removed

Postby lvd » 25 Feb 2008, 01:08

ВОпросы ребром:

- сколкьо спектрумов споял блак кат?
- сколько девайсов для спектрумов придумал и сделал блак кат?
- (контрольный) скоко лет блак кату?
F̞͖̭̿̔ͯu̐̅cͬ̑ͩk̨̤̳͇̮̭̪̠̽̿̓̆ͭͩ ̷̩̰͎̩͓̘̾̀ͬ̊ͭ͛ͅda̝̺͙̬͎̝̾͟ ̰̜̝̯͉̯̖̓̎́ͨ̽ͫ͟f̟͇̭̀ͬͨͭ̐̚u̹̼̹̗̞͑̔͂͐̚cͭ̅̊̆̒̆ǩ̝̩̯́ͥ̔̍̑ḭ͓͍̳̬ͦ̽͂n͍͎͈̈̅ͩͬ ̊ͫ̂̾̑̈́f̲͚͉͓͗̋́ͧͦ̅ȗ͇̲̻͈̲̅̎͗͒ͭ͡c̬̟̠̹̯̈́ͩ͘ͅk̫̠̻̋͜a̲͒̾̇!͙͕̺͉̗̩̲̂̏̄̀
User avatar
lvd
 
Posts: 7263
Joined: 07 Apr 2007, 21:28
Group: Registered users

Postby robat_e » 25 Feb 2008, 07:07

А я на хую (железном) вертел бы все эти расширенные экраны, потомушто не спектрум smile
robat_e
 
Posts: 1269
Joined: 08 Apr 2007, 07:34
Group: Registered users

Postby KOE » 25 Feb 2008, 11:34

lvd wrote:TDA8772 у ЧРВ


Боян еше тот. Вот пусть ЧРВ под него и фигачит. Стоит так шо песец, а толку мало.

Посмотри, как сделаны видеоЦАПы в альтеровском девборде. Дешево и сердито. И никаких проблем.

Кстати, там не менее сердито сделан преобразователь 5-3.3 В для ps2, я бы так не решился. Передернешь клаву неудачно при включенном питании и прощай, фпга ...
Last edited by KOE on 25 Feb 2008, 11:39, edited 1 time in total.
Мы рождены, чтоб сказку сделать былью
"Кто не обломался, тем еще предстоит"
User avatar
KOE
 
Posts: 4683
Joined: 15 Apr 2007, 13:06
Group: Registered users

Postby lvd » 25 Feb 2008, 13:37

KOE wrote:Посмотри, как сделаны видеоЦАПы в альтеровском девборде. Дешево и сердито. И никаких проблем.

И что, они там 8битные?

KOE wrote:Кстати, там не менее сердито сделан преобразователь 5-3.3 В для ps2, я бы так не решился. Передернешь клаву неудачно при включенном питании и прощай, фпга ...

Ну смотрю в ДЕ1, и что?
Ольтерра защищена диодами на землю и на питание, а ещё и 120ом резисторами к ногам клавиатуры. Сомнение вызывает разве что способность ольтерры выдавать ноль на клавиатуру через эти резисторы...
Last edited by lvd on 25 Feb 2008, 13:41, edited 1 time in total.
F̞͖̭̿̔ͯu̐̅cͬ̑ͩk̨̤̳͇̮̭̪̠̽̿̓̆ͭͩ ̷̩̰͎̩͓̘̾̀ͬ̊ͭ͛ͅda̝̺͙̬͎̝̾͟ ̰̜̝̯͉̯̖̓̎́ͨ̽ͫ͟f̟͇̭̀ͬͨͭ̐̚u̹̼̹̗̞͑̔͂͐̚cͭ̅̊̆̒̆ǩ̝̩̯́ͥ̔̍̑ḭ͓͍̳̬ͦ̽͂n͍͎͈̈̅ͩͬ ̊ͫ̂̾̑̈́f̲͚͉͓͗̋́ͧͦ̅ȗ͇̲̻͈̲̅̎͗͒ͭ͡c̬̟̠̹̯̈́ͩ͘ͅk̫̠̻̋͜a̲͒̾̇!͙͕̺͉̗̩̲̂̏̄̀
User avatar
lvd
 
Posts: 7263
Joined: 07 Apr 2007, 21:28
Group: Registered users

Postby lvd » 25 Feb 2008, 13:51

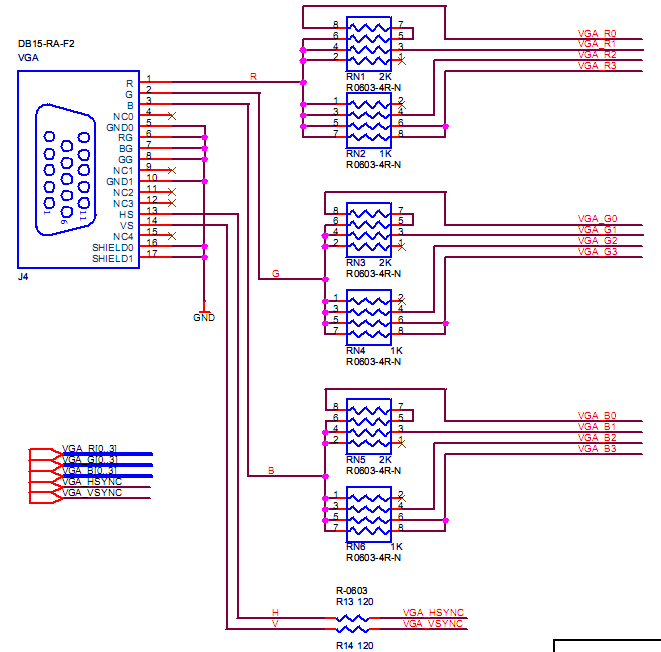
Для прочищения мозгов прояснения ситуации.
Схема видеовыхода в ДЕ1:
1636459.png


Другие примеры. Вот в амигах, в А600 видеовыход точно так же следан (разве что транзисторами пробуферён). 4битный тоже. А вот уже в А1200 (8 бит), стоит видеоцап.

Вывод: если надо 8 бит, то видеоцап и точка. С 4 битами и резюки прокатят.

PS: схема амиг тута http://lvd.nedopc.com/Amiga/index.html
Last edited by lvd on 25 Feb 2008, 13:56, edited 1 time in total.
F̞͖̭̿̔ͯu̐̅cͬ̑ͩk̨̤̳͇̮̭̪̠̽̿̓̆ͭͩ ̷̩̰͎̩͓̘̾̀ͬ̊ͭ͛ͅda̝̺͙̬͎̝̾͟ ̰̜̝̯͉̯̖̓̎́ͨ̽ͫ͟f̟͇̭̀ͬͨͭ̐̚u̹̼̹̗̞͑̔͂͐̚cͭ̅̊̆̒̆ǩ̝̩̯́ͥ̔̍̑ḭ͓͍̳̬ͦ̽͂n͍͎͈̈̅ͩͬ ̊ͫ̂̾̑̈́f̲͚͉͓͗̋́ͧͦ̅ȗ͇̲̻͈̲̅̎͗͒ͭ͡c̬̟̠̹̯̈́ͩ͘ͅk̫̠̻̋͜a̲͒̾̇!͙͕̺͉̗̩̲̂̏̄̀
User avatar
lvd
 
Posts: 7263
Joined: 07 Apr 2007, 21:28
Group: Registered users

Postby KOE » 25 Feb 2008, 15:47

lvd wrote:Вывод: если надо 8 бит


А надо ли?

lvd wrote: то видеоцап и точка


А что, если использовать 1% резисторы, то погрешность от разброса номиналов будет больше единицы младшего разряда? Я не рассчитывал (не было необходимости), но интуитивно думаю, что это не так.
Мы рождены, чтоб сказку сделать былью
"Кто не обломался, тем еще предстоит"
User avatar
KOE
 
Posts: 4683
Joined: 15 Apr 2007, 13:06
Group: Registered users

Postby deathsoft » 25 Feb 2008, 16:46

KOE wrote:А что, если использовать 1% резисторы, то погрешность от разброса номиналов будет больше единицы младшего разряда? Я не рассчитывал (не было необходимости), но интуитивно думаю, что это не так.

Погрешность будет из за нестабильности источника питания, и из за нагрева резюков. 1% - это без нагрева, а при нагреве номиналы резюков "уходят".
User avatar
deathsoft
 
Posts: 4744
Joined: 07 Apr 2007, 00:58
Group: Registered users

Postby KOE » 25 Feb 2008, 16:54

deathsoft wrote:1% - это без нагрева, а при нагреве номиналы резюков "уходят".


Вопрос в том, насколько. Можно посчитать, если знать температурный коэффициент.
Нестабильность источника питания - сомневаюсь. Можно даже на коленках сделать достаточно стабильный бп - это во-первых, а во-вторых, использование интегрального ЦАПа не освобождает от использования стабильного источника питания.
Мы рождены, чтоб сказку сделать былью
"Кто не обломался, тем еще предстоит"
User avatar
KOE
 
Posts: 4683
Joined: 15 Apr 2007, 13:06
Group: Registered users

PreviousNext

Return to ZX Spectrum

Who is online

Users browsing this forum: No registered users and 4 guests

cron