Ламосхема №2 (ужасноламосхема)

Postby lvd » 08 Jun 2008, 01:33

Я тут подумал, что минус пяти вольт-то у меня в девайсе и не будет, а только +12 и -12. Ну и +5. Так что изобрёл сабж:
4159649.png

=)

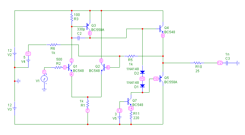
И после долгих извращенств оно даже как-то смоделировалось:
2748104.png
2748104.png (10.86 KB) Viewed 18621 times
F̞͖̭̿̔ͯu̐̅cͬ̑ͩk̨̤̳͇̮̭̪̠̽̿̓̆ͭͩ ̷̩̰͎̩͓̘̾̀ͬ̊ͭ͛ͅda̝̺͙̬͎̝̾͟ ̰̜̝̯͉̯̖̓̎́ͨ̽ͫ͟f̟͇̭̀ͬͨͭ̐̚u̹̼̹̗̞͑̔͂͐̚cͭ̅̊̆̒̆ǩ̝̩̯́ͥ̔̍̑ḭ͓͍̳̬ͦ̽͂n͍͎͈̈̅ͩͬ ̊ͫ̂̾̑̈́f̲͚͉͓͗̋́ͧͦ̅ȗ͇̲̻͈̲̅̎͗͒ͭ͡c̬̟̠̹̯̈́ͩ͘ͅk̫̠̻̋͜a̲͒̾̇!͙͕̺͉̗̩̲̂̏̄̀
User avatar
lvd
 
Posts: 7263
Joined: 07 Apr 2007, 21:28
Group: Registered users

Postby KOE » 08 Jun 2008, 08:14

Вадер как обычно занялся мозгоебством smile
Мы рождены, чтоб сказку сделать былью
"Кто не обломался, тем еще предстоит"
User avatar
KOE
 
Posts: 4683
Joined: 15 Apr 2007, 13:06
Group: Registered users

Postby lvd » 08 Jun 2008, 10:51

Ога. Назови опер, которым эту трахомудию можно заменить. Именно на указанную нагрузку и с примерно такими же фронтами.
F̞͖̭̿̔ͯu̐̅cͬ̑ͩk̨̤̳͇̮̭̪̠̽̿̓̆ͭͩ ̷̩̰͎̩͓̘̾̀ͬ̊ͭ͛ͅda̝̺͙̬͎̝̾͟ ̰̜̝̯͉̯̖̓̎́ͨ̽ͫ͟f̟͇̭̀ͬͨͭ̐̚u̹̼̹̗̞͑̔͂͐̚cͭ̅̊̆̒̆ǩ̝̩̯́ͥ̔̍̑ḭ͓͍̳̬ͦ̽͂n͍͎͈̈̅ͩͬ ̊ͫ̂̾̑̈́f̲͚͉͓͗̋́ͧͦ̅ȗ͇̲̻͈̲̅̎͗͒ͭ͡c̬̟̠̹̯̈́ͩ͘ͅk̫̠̻̋͜a̲͒̾̇!͙͕̺͉̗̩̲̂̏̄̀
User avatar
lvd
 
Posts: 7263
Joined: 07 Apr 2007, 21:28
Group: Registered users

Postby KOE » 08 Jun 2008, 11:42

поищи у burr-brown. На память не скажу. Припоминаю opa2353, но такой ток она не потянет, 1хрен.
Мы рождены, чтоб сказку сделать былью
"Кто не обломался, тем еще предстоит"
User avatar
KOE
 
Posts: 4683
Joined: 15 Apr 2007, 13:06
Group: Registered users

Postby Yellow_Rat » 08 Jun 2008, 14:43

Дык а какаие параметры по нагрузке? Дайте тоже пофантазировать?
Yellow_Rat
 
Posts: 51
Joined: 01 Jun 2008, 16:00
Group: Registered users

Postby lvd » 08 Jun 2008, 15:36

параметры по нагрузке нарисованы на схеме (25ом, 1 нан). Как нагрузка должна драйвицца (напруга на кондёре) тоже нарисовано.

(это было пояснение для cr0ackera :))

Ухты, у мну нашлась mc33072, надо их промоделить... хехе, если некрокап их правильно моделит )
F̞͖̭̿̔ͯu̐̅cͬ̑ͩk̨̤̳͇̮̭̪̠̽̿̓̆ͭͩ ̷̩̰͎̩͓̘̾̀ͬ̊ͭ͛ͅda̝̺͙̬͎̝̾͟ ̰̜̝̯͉̯̖̓̎́ͨ̽ͫ͟f̟͇̭̀ͬͨͭ̐̚u̹̼̹̗̞͑̔͂͐̚cͭ̅̊̆̒̆ǩ̝̩̯́ͥ̔̍̑ḭ͓͍̳̬ͦ̽͂n͍͎͈̈̅ͩͬ ̊ͫ̂̾̑̈́f̲͚͉͓͗̋́ͧͦ̅ȗ͇̲̻͈̲̅̎͗͒ͭ͡c̬̟̠̹̯̈́ͩ͘ͅk̫̠̻̋͜a̲͒̾̇!͙͕̺͉̗̩̲̂̏̄̀
User avatar
lvd
 
Posts: 7263
Joined: 07 Apr 2007, 21:28
Group: Registered users

Postby lvd » 08 Jun 2008, 15:39

А вот вопрос шарящим - если опер умощнить эмиттерными повторителями в обе стороны, как на схеме, устойчивость не наебнётся? Хотя всегда можно ООС завести с выхода опера, а не Э.П.
F̞͖̭̿̔ͯu̐̅cͬ̑ͩk̨̤̳͇̮̭̪̠̽̿̓̆ͭͩ ̷̩̰͎̩͓̘̾̀ͬ̊ͭ͛ͅda̝̺͙̬͎̝̾͟ ̰̜̝̯͉̯̖̓̎́ͨ̽ͫ͟f̟͇̭̀ͬͨͭ̐̚u̹̼̹̗̞͑̔͂͐̚cͭ̅̊̆̒̆ǩ̝̩̯́ͥ̔̍̑ḭ͓͍̳̬ͦ̽͂n͍͎͈̈̅ͩͬ ̊ͫ̂̾̑̈́f̲͚͉͓͗̋́ͧͦ̅ȗ͇̲̻͈̲̅̎͗͒ͭ͡c̬̟̠̹̯̈́ͩ͘ͅk̫̠̻̋͜a̲͒̾̇!͙͕̺͉̗̩̲̂̏̄̀
User avatar
lvd
 
Posts: 7263
Joined: 07 Apr 2007, 21:28
Group: Registered users

Postby KOE » 08 Jun 2008, 15:59

lvd wrote:устойчивость не наебнётся?


Если твои ЭП не будут давать дополнительный фазовый сдвиг, то все ок.
Мы рождены, чтоб сказку сделать былью
"Кто не обломался, тем еще предстоит"
User avatar
KOE
 
Posts: 4683
Joined: 15 Apr 2007, 13:06
Group: Registered users

Postby Yellow_Rat » 08 Jun 2008, 16:31

lvd wrote:параметры по нагрузке нарисованы на схеме (25ом, 1 нан). Как нагрузка должна драйвицца (напруга на кондёре) тоже нарисовано.

Я может конечно чего то не понимаю, но почему бы при таких потребностях не использовать какой нить готовый аналоговый мультиплексор?
Yellow_Rat
 
Posts: 51
Joined: 01 Jun 2008, 16:00
Group: Registered users

Postby Yellow_Rat » 08 Jun 2008, 16:32

Баксов 5-10 стоить будет
Yellow_Rat
 
Posts: 51
Joined: 01 Jun 2008, 16:00
Group: Registered users

Next

Return to Hardware

Who is online

Users browsing this forum: No registered users and 10 guests

cron