Отвечаю на все вопросы.
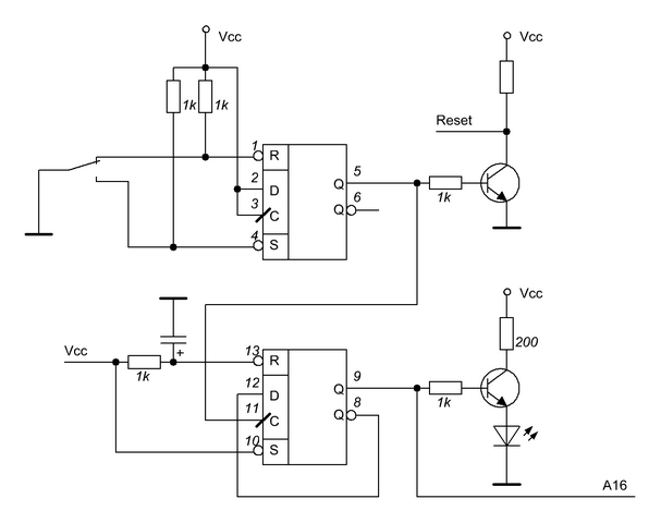
Поскольку флешь одномегабитная, то Дезсофт меня опять надоумил в неиспользуемую часть флеши прошить че-нибудь полезное, например фаталл и по резету, чтобы не городить огород из еще одной кнопки, переключать прошивки - стандартная (тест, 128 басик, 48 басик, тр-дос) и с фаталом вместо 128 басика. Нечеловеческим напряжением лучших умов канала #mhm была разработана нижеследующая схема:
		
			
 
			
			- 10.png (16.57 KB) Viewed 12060 times
 
		
		 Суть её, я думаю, понятна. Кому непонятно - спрашивайте.
Сегодня я накатал утюгом еще одну платку и скидал окончательный вариант устройства. Короче, бля, слайды работающего устройства: