текстолит компо, гы

Postby KOE » 12 Nov 2008, 19:24

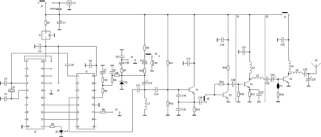
lvd wrote:Исчо вопросы по схеме

Ты чо, тоже частоту умножать взялся?

lvd wrote:2. действительно ли в такой схеме с такими номиналами удаётся добиться тета=пи?


Зависит от амплитуды входного сигнала.

lvd wrote:зачем резюки 10 ом в коллекторах


Антипаразитные. Чтоб не получилась трехточка из паразитных емкостей транзистора и он не зазвенел где-нибудь в районе 500 МГц.

lvd wrote:На сколкьо ом оказывается выкручен нижний подстроечник?


Не измерял. Но ты можешь и сам посчитать, если задашься каким-либо значением амплитуды сигнала на входе каскада.
Мы рождены, чтоб сказку сделать былью
"Кто не обломался, тем еще предстоит"
User avatar
KOE
 
Posts: 4683
Joined: 15 Apr 2007, 13:06
Group: Registered users

Postby lvd » 13 Nov 2008, 00:21

KOE wrote:Ты чо, тоже частоту умножать взялся?

Нет, взялся твои разработки буржуям продавать. А они тупые, ничо не понимают, спрашают вот. А я у тебя спрашаю =))))

KOE wrote:Зависит от амплитуды входного сигнала.

Я просто подумал, что ток в базу нелинейный и в одну сторону, а поскоко там с обоих концов кондёры, то откуда-то ток и в другую сторону должен течь. Такое место одно - резисторы смещения, вот потому вопрос и про тету поднялсо, и про наскоко выкручен нижний резюк.

KOE wrote:Антипаразитные. Чтоб не получилась трехточка из паразитных емкостей транзистора и он не зазвенел где-нибудь в районе 500 МГц.

Идею понял. А чо, он звенеть будет независимо от частоты колебательного контура который во весь коллектор? Чюдиса...
F̞͖̭̿̔ͯu̐̅cͬ̑ͩk̨̤̳͇̮̭̪̠̽̿̓̆ͭͩ ̷̩̰͎̩͓̘̾̀ͬ̊ͭ͛ͅda̝̺͙̬͎̝̾͟ ̰̜̝̯͉̯̖̓̎́ͨ̽ͫ͟f̟͇̭̀ͬͨͭ̐̚u̹̼̹̗̞͑̔͂͐̚cͭ̅̊̆̒̆ǩ̝̩̯́ͥ̔̍̑ḭ͓͍̳̬ͦ̽͂n͍͎͈̈̅ͩͬ ̊ͫ̂̾̑̈́f̲͚͉͓͗̋́ͧͦ̅ȗ͇̲̻͈̲̅̎͗͒ͭ͡c̬̟̠̹̯̈́ͩ͘ͅk̫̠̻̋͜a̲͒̾̇!͙͕̺͉̗̩̲̂̏̄̀
User avatar
lvd
 
Posts: 7263
Joined: 07 Apr 2007, 21:28
Group: Registered users

Postby KOE » 13 Nov 2008, 23:25

lvd wrote:Я просто подумал, что ток в базу нелинейный и в одну сторону, а поскоко там с обоих концов кондёры, то откуда-то ток и в другую сторону должен течь.


Ниасилел. ТОк течет от источика сигнала через переход база-эмиттер в землю. Резисторы для того, чтобы выставить напряжение смещения. По входу разделительный конденсатор, чтобы постоянный ток не протекал (у источника сигнала может быть тоже постоянная составляющая, если она отличается, соответственно и ток потечет).

lvd wrote:дею понял. А чо, он звенеть будет независимо от частоты колебательного контура который во весь коллектор? Чюдиса...


Зависимо. И может будет, может нет. Просто специалист с большим опытом посоветовал поставить для подстраховки. 10 Ом ни на что почти не влияют, а вот паразитные колебания срывают запросто.
Мы рождены, чтоб сказку сделать былью
"Кто не обломался, тем еще предстоит"
User avatar
KOE
 
Posts: 4683
Joined: 15 Apr 2007, 13:06
Group: Registered users

Postby Romanich » 14 Nov 2008, 05:15

Ай да КОЕ, ай да LVD!!! book blahblah booze

Такую тему здесь подняли - сразу вспомнил свою молодость! Прослезился аж cry

Я тоже в детстве (класс 9-11 + универ 4-5 курсы) страдал радио-онанизмом smile

Делал всякие педератчики/приемники с кварцевой табилизацией частоты!

Я не был легавым зарегистрированным радиолюбителем. Я был радио-пиратом wink
Онанировал на FM диапазоне (88-108MHz который). вначале маломощными педератчиками.

В универе с одним хорошим знакомым собрали такой педератчик - что всем педератчикам был педератчик! (простите за тафталогию)

В общем схема, картинки ниже.
Основа - синт частоты мс145170+ат2313
Далее ГУН на BF91A
Затем линейник на BF91A
Потом УМ = BFR96TS + 2SC1971
Питается 9В (можно 12)
При 9В потребление 180 мА

Теоретически должен выдать мощУ более 2Вт.

На практике напряжение на 50 Ом эквиваленте было около 15В wacko

Испытания показали - 2км делает нормально!
Первая точка - 5 этаж с бетонными стенами
Вторая точка - гараж в мёртвой зоне!

Антенна - ус от комнатной ТВ-двухрожки.

Вот это был педератчик с широкополосной ЧМ (50-75 кГц), ГУН качался токо так - ОДНИМ Электретником без УНЧ!!!

Настраивал простейшим 50-ом эквивалентом антенны + диод Д311 + вольтметр

Антенну настраивал Индикатором напряженности поля = тот же Д311 + миллиамперметр.

Ваще влёт! Аж подстроечники на 8-80пФ греются - если непрерывно говорить более 1мин!!!

Стабильность такая - что катушку ГУНа пальцем можно трогать и совать гвозди - держится стабильно!!!! up

Полоса УМ такова что +/-2МГц. Настроен на 108 МГц (в краю обычно никого нед).
Но нормально может 106-110 МГц (больше - подстроечники крутить заново).

6728582.jpg

0664557.jpg

9612304.jpg

9003533.jpg
Last edited by Romanich on 14 Nov 2008, 05:22, edited 1 time in total.
[url]Прославился тем, что на аватаре[/url]
Romanich
долбоёб-гумасек
 
Posts: 1084
Joined: 22 Nov 2007, 15:12
Group: Registered users

Postby Romanich » 14 Nov 2008, 05:17

При снятом возбуждении ток потребления 20мА.

Хотел потом на ВЧ-модулях (типа Mitsubishi, RAxxxx) 20 Вт собрать - но потом передумал...
Уже неинтересно, да и для здоровья небезопасно и со всякими ГКРЧ не хочу ссориться. wacko
[url]Прославился тем, что на аватаре[/url]
Romanich
долбоёб-гумасек
 
Posts: 1084
Joined: 22 Nov 2007, 15:12
Group: Registered users

Postby KOE » 14 Nov 2008, 09:18

Romanich wrote:При 9В потребление 180 мА Теоретически должен выдать мощУ более 2Вт.


9*0.18 = 1.62 Вт. КПД > 1. Сам знаешь, куда пойти.
Last edited by KOE on 14 Nov 2008, 09:19, edited 1 time in total.
Мы рождены, чтоб сказку сделать былью
"Кто не обломался, тем еще предстоит"
User avatar
KOE
 
Posts: 4683
Joined: 15 Apr 2007, 13:06
Group: Registered users

Postby lvd » 14 Nov 2008, 16:11

KOE wrote:Ниасилел. ТОк течет от источика сигнала через переход база-эмиттер в землю. Резисторы для того, чтобы выставить напряжение смещения. По входу разделительный конденсатор, чтобы постоянный ток не протекал (у источника сигнала может быть тоже постоянная составляющая, если она отличается, соответственно и ток потечет).


Ток течёт только В базу, из базы он не течёт, а там кондёры с обоих сторон. Значит среднее за период напряжение на базе будет снижаться, пока не снизится настолько, что убыль заряда в базу будет компенсироваться резюками смещения. Откуда и возникает вопрос об истинном значение теты.
F̞͖̭̿̔ͯu̐̅cͬ̑ͩk̨̤̳͇̮̭̪̠̽̿̓̆ͭͩ ̷̩̰͎̩͓̘̾̀ͬ̊ͭ͛ͅda̝̺͙̬͎̝̾͟ ̰̜̝̯͉̯̖̓̎́ͨ̽ͫ͟f̟͇̭̀ͬͨͭ̐̚u̹̼̹̗̞͑̔͂͐̚cͭ̅̊̆̒̆ǩ̝̩̯́ͥ̔̍̑ḭ͓͍̳̬ͦ̽͂n͍͎͈̈̅ͩͬ ̊ͫ̂̾̑̈́f̲͚͉͓͗̋́ͧͦ̅ȗ͇̲̻͈̲̅̎͗͒ͭ͡c̬̟̠̹̯̈́ͩ͘ͅk̫̠̻̋͜a̲͒̾̇!͙͕̺͉̗̩̲̂̏̄̀
User avatar
lvd
 
Posts: 7263
Joined: 07 Apr 2007, 21:28
Group: Registered users

Postby lvd » 14 Nov 2008, 16:16

Romanich wrote:На практике напряжение на 50 Ом эквиваленте было около 15В


Ага а исчо вот енто.
если 15в - амплитудное то моща была 15^2/2/50 = 2.25 ватта, а если среднеквадратичное то и все 4.5 ватта...

И исчо, какой интересно КСВ был у антенны, гыгы...
F̞͖̭̿̔ͯu̐̅cͬ̑ͩk̨̤̳͇̮̭̪̠̽̿̓̆ͭͩ ̷̩̰͎̩͓̘̾̀ͬ̊ͭ͛ͅda̝̺͙̬͎̝̾͟ ̰̜̝̯͉̯̖̓̎́ͨ̽ͫ͟f̟͇̭̀ͬͨͭ̐̚u̹̼̹̗̞͑̔͂͐̚cͭ̅̊̆̒̆ǩ̝̩̯́ͥ̔̍̑ḭ͓͍̳̬ͦ̽͂n͍͎͈̈̅ͩͬ ̊ͫ̂̾̑̈́f̲͚͉͓͗̋́ͧͦ̅ȗ͇̲̻͈̲̅̎͗͒ͭ͡c̬̟̠̹̯̈́ͩ͘ͅk̫̠̻̋͜a̲͒̾̇!͙͕̺͉̗̩̲̂̏̄̀
User avatar
lvd
 
Posts: 7263
Joined: 07 Apr 2007, 21:28
Group: Registered users

Postby robat_e » 14 Nov 2008, 16:24

Хоть это и не текстолит, но чтоб не плодить лишних тем пусть будет здесь.
Вот, посмотрите что бывает, если на работе делать нечего smile Изготовлено из фанеры, динамиков от ламповых телевизеров и старого цд-рома. Никаких расчетов конечо-же не проводилось, размеры от балды. Особенно готчно смотрятся фазоинверторы smile

7446030.jpg
7446030.jpg (35.95 KB) Viewed 16998 times


1023044.jpg
1023044.jpg (37.17 KB) Viewed 16998 times


2360526.jpg
2360526.jpg (36.12 KB) Viewed 16998 times


1895150.jpg
1895150.jpg (35.78 KB) Viewed 16998 times
Last edited by robat_e on 14 Nov 2008, 16:27, edited 1 time in total.
robat_e
 
Posts: 1269
Joined: 08 Apr 2007, 07:34
Group: Registered users

Postby Black_Cat » 14 Nov 2008, 16:42

robat_e wrote:Хоть это и не текстолит

smile оргалит компо smile
"Очень трудно найти чёрную кошку в тёмной комнате... особенно, если её там нет.", "Forever!".
zx.clan.su - Soviet Union ZX Spectrum Community - форум посвящённый развитию Спека.
User avatar
Black_Cat
Не умею ничего делать, потому учу
 
Posts: 659
Joined: 17 Apr 2007, 13:19
Group: Removed

PreviousNext

Return to Hardware

Who is online

Users browsing this forum: No registered users and 2 guests

cron